The variational iteration method, based on the variational principle, is a numerical format with high numerical accuracy and convenience, has been widely applied in the numerical solution of various strong-nonlinear solitary wave equations. In this paper, the modified variational iteration method is used to improve the original numerical method, that is, the parameter
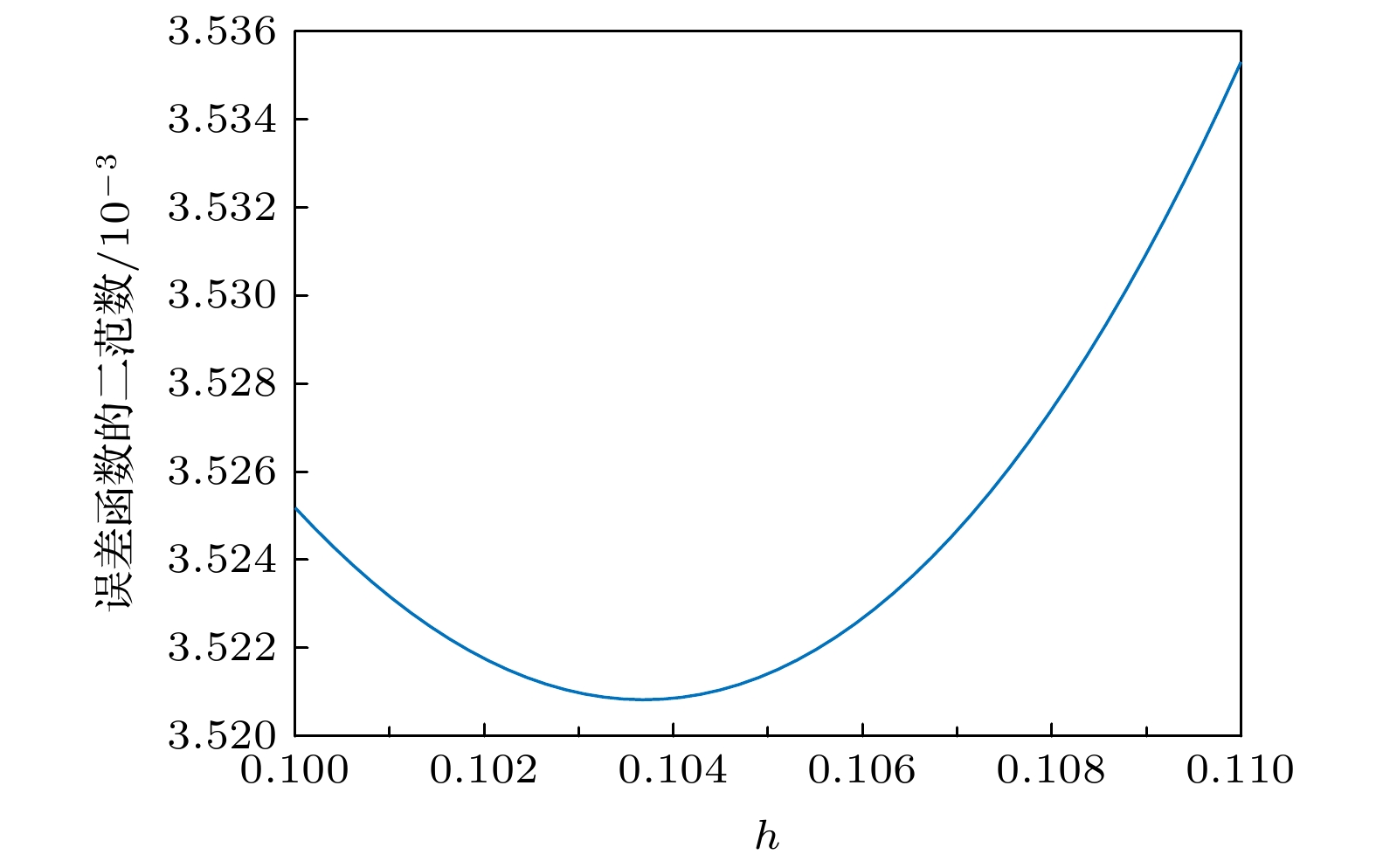
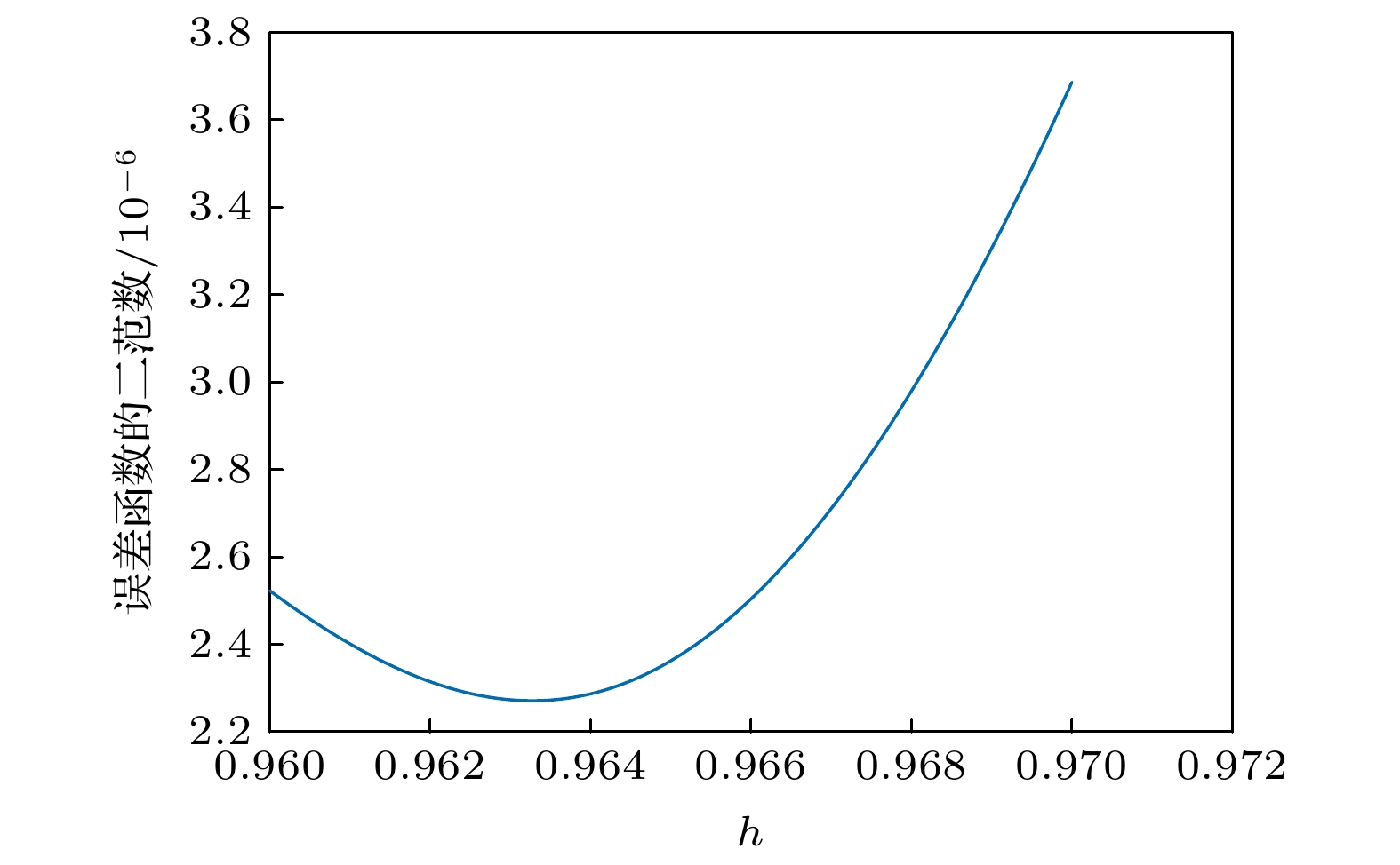
his introduced before the variational item. By defining the discrete two norm of the error function and drawing the
h-curve in the domain of definition, the
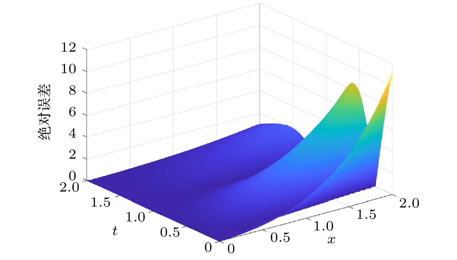
hthat minimizes the error is determined and then returned to the original iteration process for solution. In this paper, We choose the uniform grid points to caculate the error. At the same time, the introduction of parameters also expands the convergence domain of the original numerical solution and achieves the numerical optimization under the condition of a certain number of iterations, which shows better than the general method. In the numerical experiment, the above results are applied to the fourth-order Cahn-Hilliard equation and the Benjamin-Bona-Mahony-Burgers equation. The Cahn-Hilliard equation was first found to describe the phenomeno in interface dynamics. It has vital application in physical. For the fourth-order Cahn-Hilliard equation, the error order of the ordinary variational iteration method is about
$10^{-1}$
, and the absolute error is reduced to
$10^{-4}$
after the modification. Moreover, the modified method expands the convergence domain of the original numerical solution. And the Benjamin-Bona-Mahony-Burgers equation can be degenerated to the Benjamin-Bona-Mahony and the Burgers equation under the appropriate parameter selection. For the Benjamin-Bona-Mahony-Burgers equation, if using the normal method, we can find that the numerical solution will not converge. But the accuracy of the numerical solution is decreased to
$10^{-3}$
by using the variational iteration method with auxiliary parameters, which is superior to the original variational iteration method in the approximation effect of the true solution. This numerical method also provides a scheme and reference for the numerical solution of other strong-nonlinear solitary wave differential equations. This scheme provieds a continuous solution in the time and space domain, which differs from the finite difference method, finite volume scheme and so on. That means we can use this method independently without using any other scheme to match our approarch, this is also the advantage of the modified variational iteration method.