搜索

x

留言板

姓名
邮箱
手机号码
标题
留言内容
验证码

downloadPDF
引用本文:
Citation:

    顾梅园, 刘敬彪, 王光义, 梁燕, 李付鹏

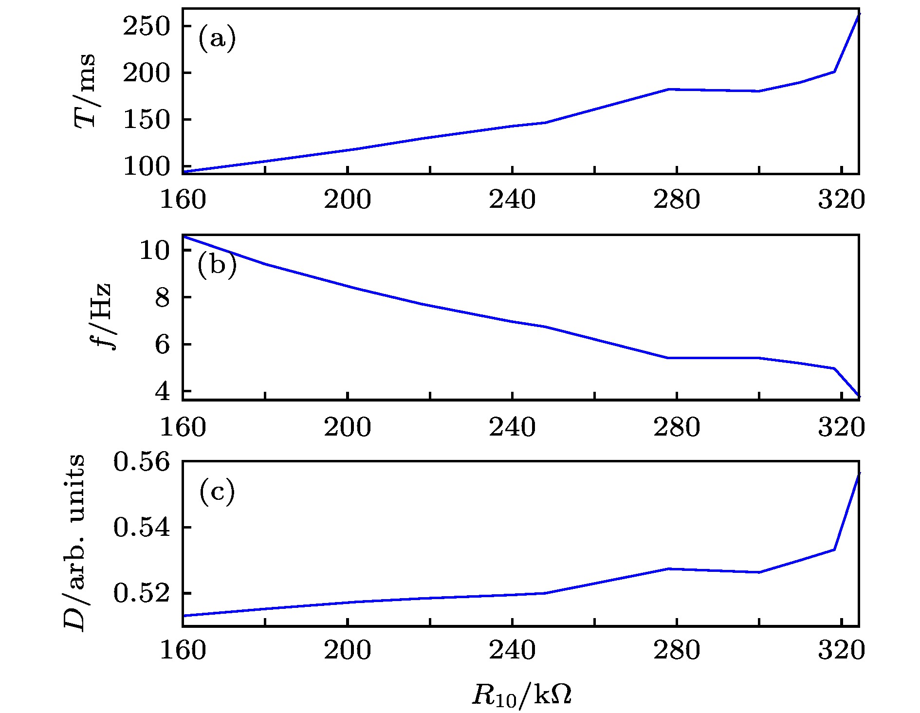
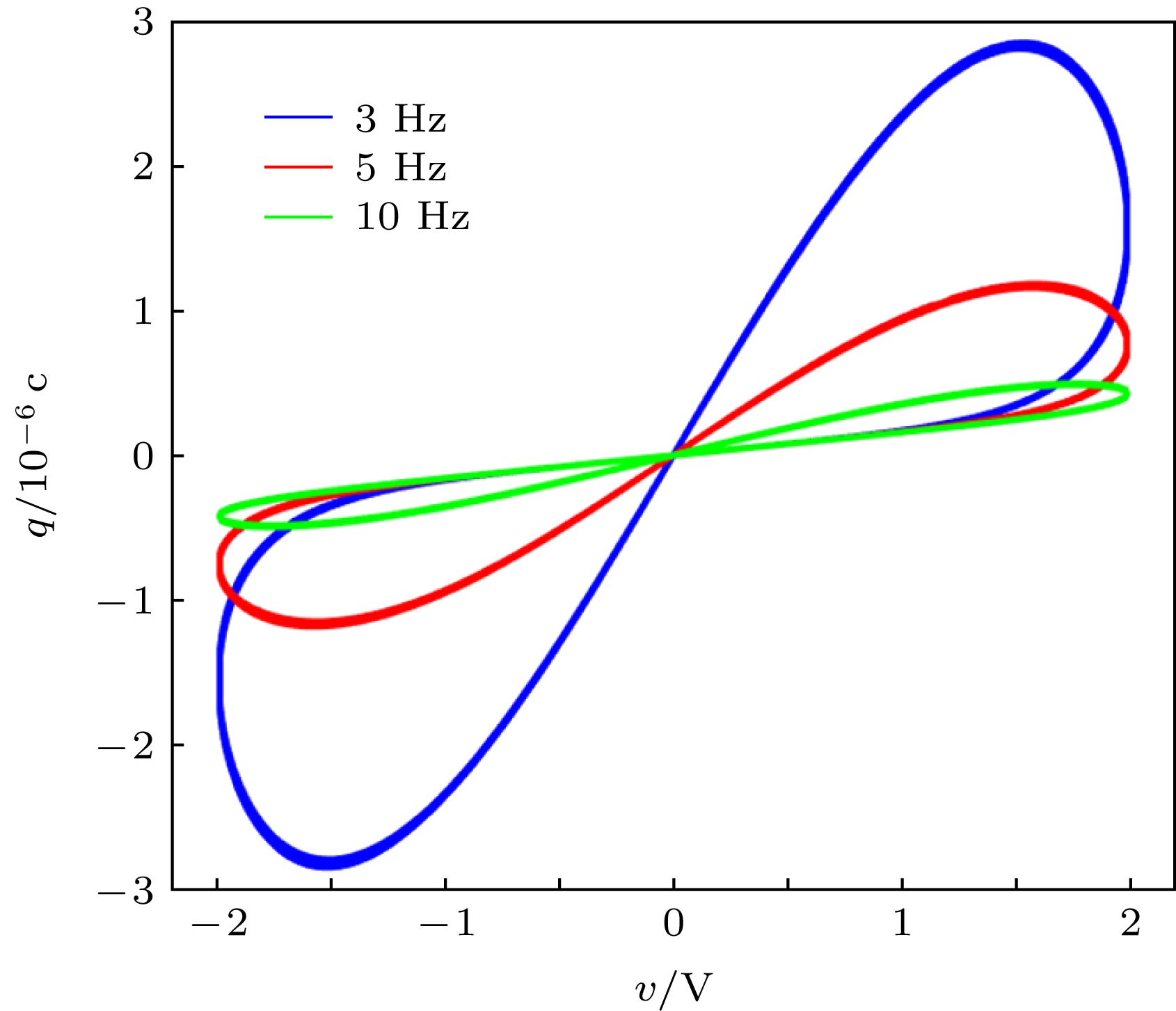
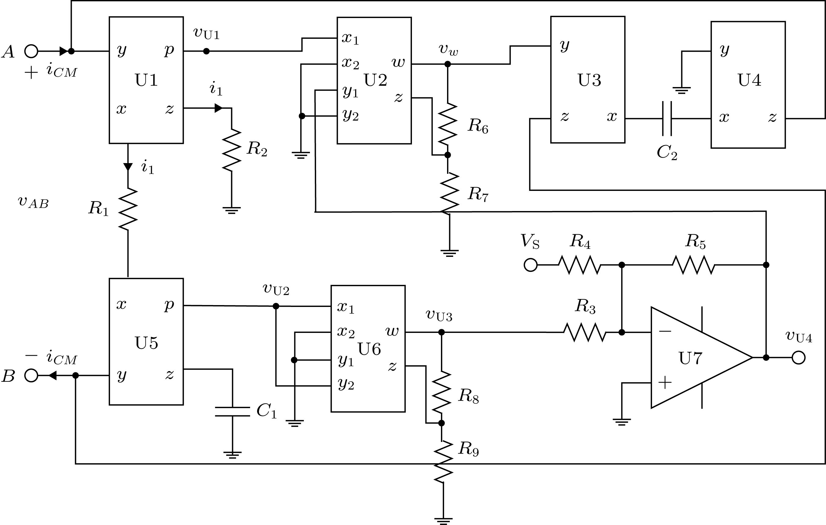
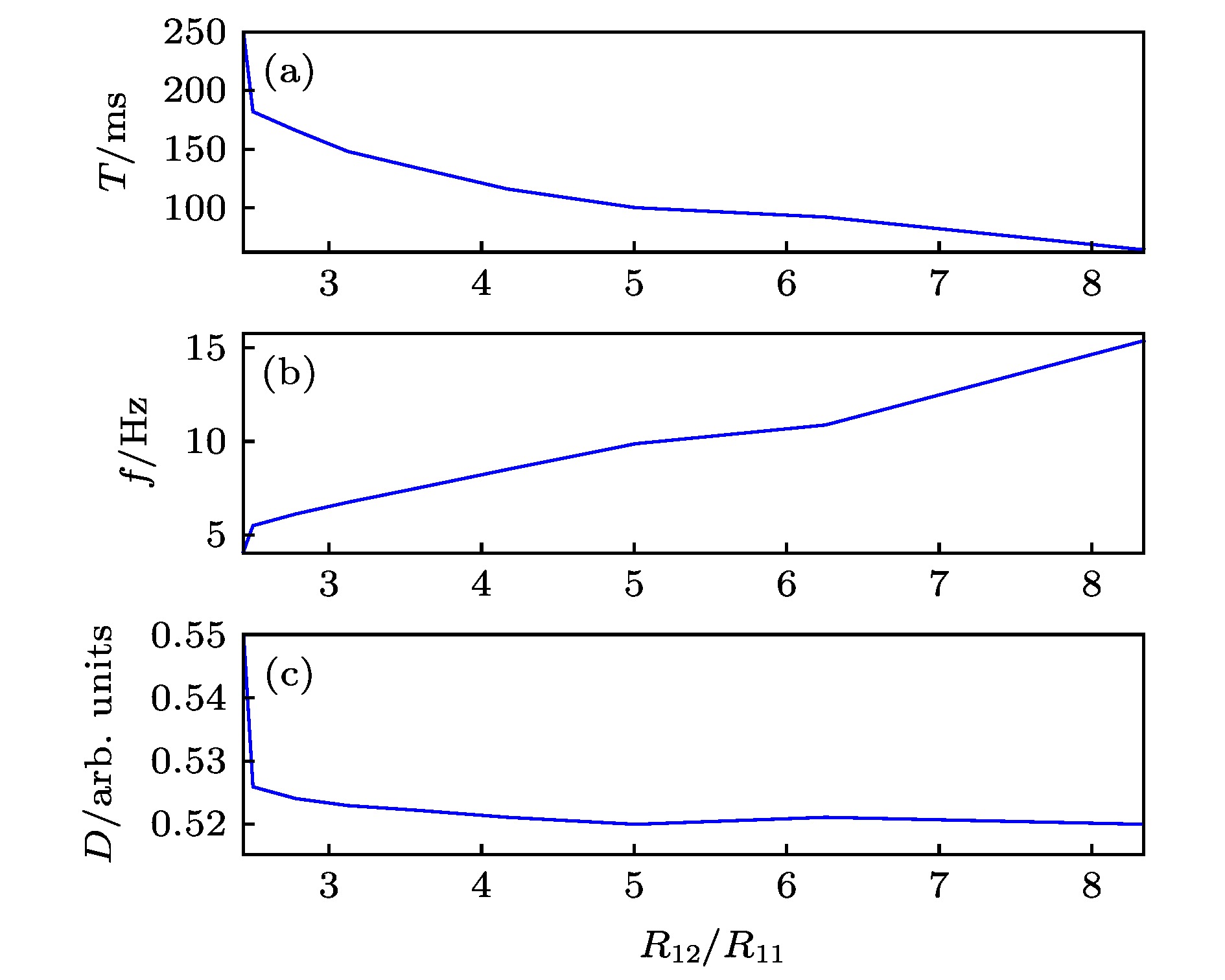
    Memcapacitor-based multivibrator and its experiments

    Gu Mei-Yuan, Liu Jing-Biao, Wang Guang-Yi, Liang Yan, Li Fu-Peng
    PDF
    HTML
    导出引用
    计量
    • 文章访问数:9178
    • PDF下载量:118
    • 被引次数:0
    出版历程
    • 收稿日期:2019-05-31
    • 修回日期:2019-08-29
    • 上网日期:2019-11-01
    • 刊出日期:2019-11-20

      返回文章
      返回