-
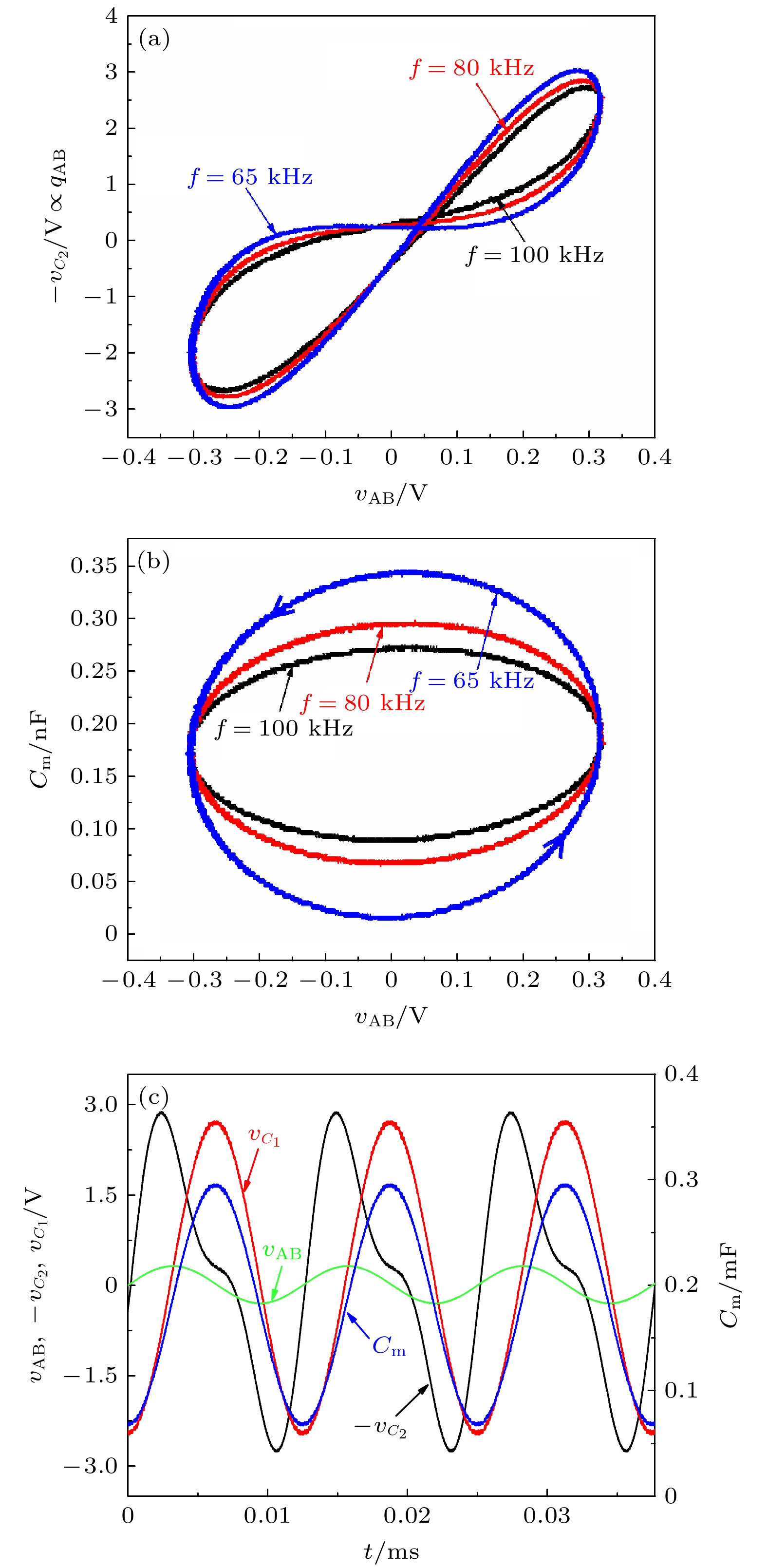
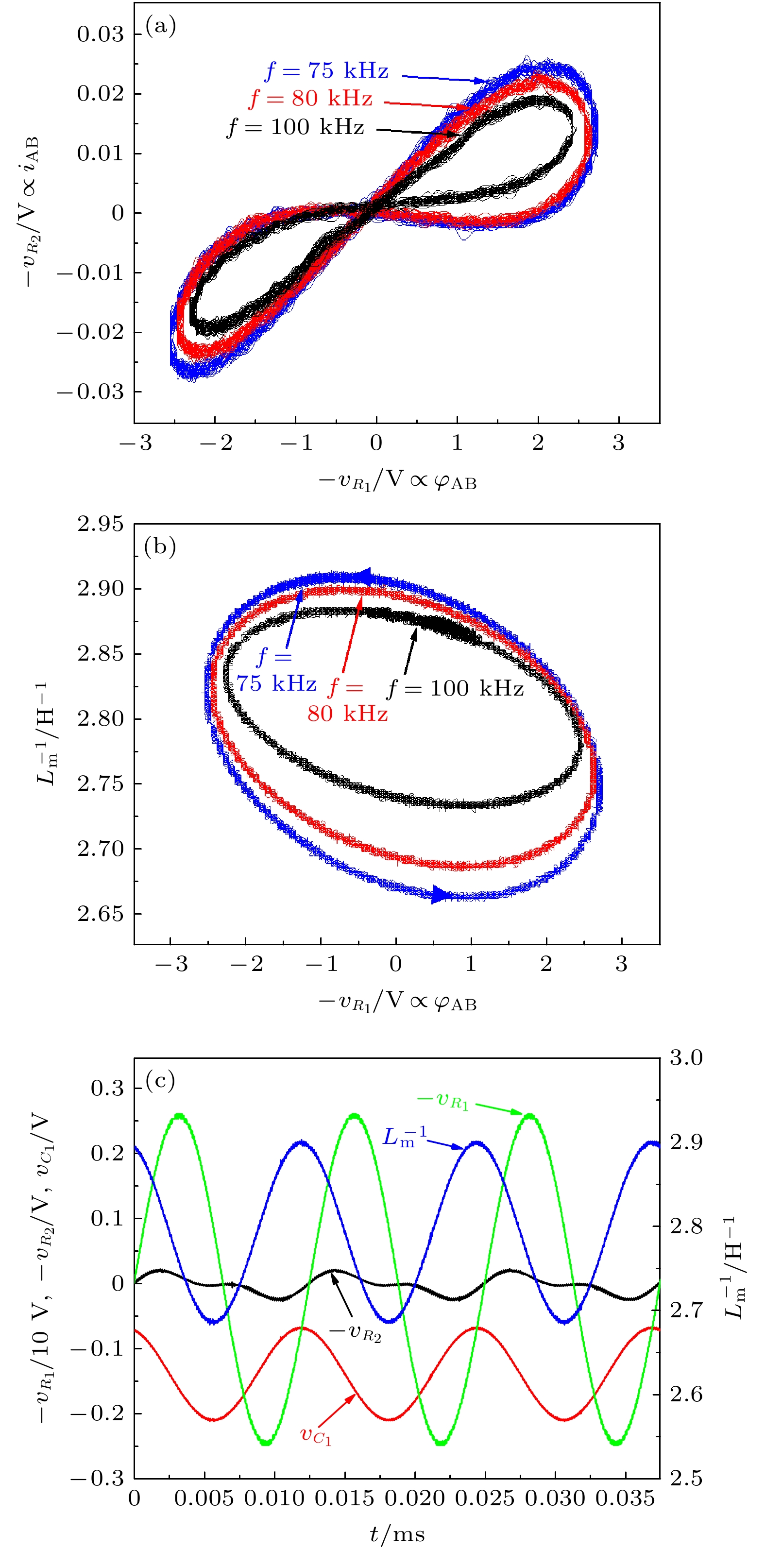
忆阻器、忆容器和忆感器是具有记忆特性的非线性元件, 隶属于记忆元件系统. 目前, 由于现有可购忆阻器芯片尚存在许多不足, 且忆容器和忆感器的硬件实物研究仍处于实验室验证阶段, 因此, 研究者们获取此类记忆元件硬件仍有难度. 为了解决这个问题, 建立有效的记忆元件等效电路模型, 以促进对记忆元件及其系统的特性和应用研究. 本文根据忆阻器、忆容器和忆感器的本构关系, 提出一种新型浮地记忆元件建模方法, 即采用搭建通用模拟器的方式, 在保证电路拓扑结构不变的情况下, 通过改变接入通用模拟器的无源电路元件分别实现浮地忆阻器、忆容器和忆感器模型. 相比于其他能实现3种浮地记忆元件模型的研究, 本文所搭建的记忆元件模型结构简单, 工作频率更高, 易于电路实现. 结合理论分析、PSPICE仿真及硬件电路实验结果的一致性, 验证基于该通用模拟器搭建记忆元件模型的可行性和有效性.Memristors, memcapacitors and meminductors are nonlinear circuit components with memory effects and belong to memory element (mem-element) system. Since there are many shortcomings in the existing available commercial memristor chips, and the physical realizations of memcapacitor and meminductor hardware are still in early stages, it is still difficult for researchers to obtain hardware mem-elements for research. In order to solve this problem, it is still necessary to build effective equivalent models of mem-elements to facilitate the research on their characteristics and applications. In this paper, a novel floating mem-element modeling method is proposed by connecting different passive circuit component to a universal interface while keeping the circuit topology unchanged. Compared with other floating universal mem-element models, the model built in this paper has simple structure, high working frequencies, thus making proposed models easier to implement. The feasibility and effectiveness of the mem-elements models based on the universal interface are successfully verified through theoretical analysis, PSPICE simulation results and hardware experimental results.
[1] [2] [3] [4] [5] [6] [7] [8] [9] [10] [11] [12] [13] [14] [15] [16] [17] [18] [19] [20] [21] [22] [23] [24] [25] [26] [27] [28] [29] [30] [31] [32] [33] [34] [35] [36] [37] [38] -
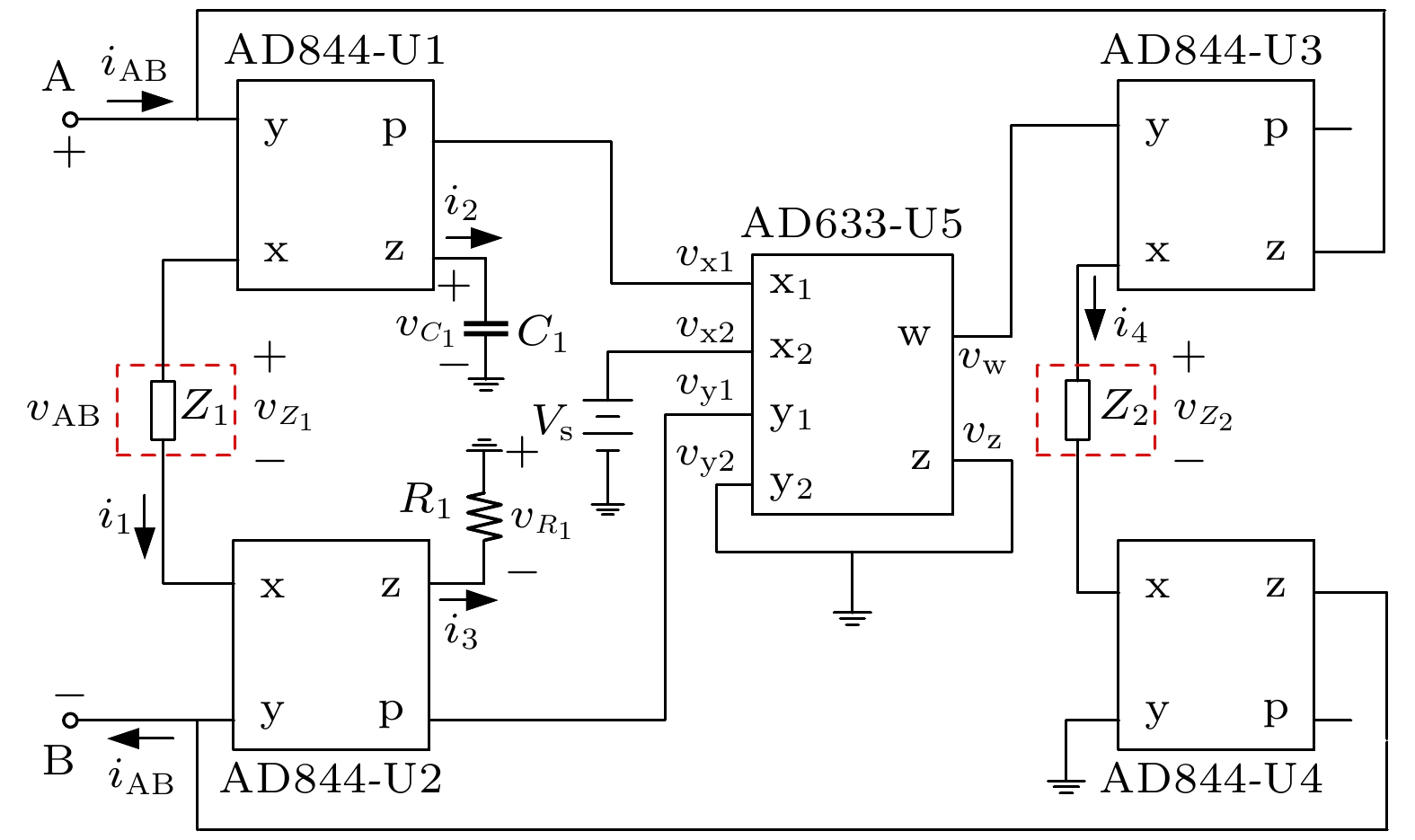
记忆元件类型 忆阻器 忆容器 忆感器 电路拓扑结构 通用模拟器 阻抗元件$ {Z_1} $ 电阻$ {R_{\text{2}}} $ 电阻$ {R_{\text{2}}} $ 电感$ {L_{\text{1}}} $ 阻抗元件$ {Z_{\text{2}}} $ 电阻$ {R_{\text{3}}} $ 电容$ {C_{\text{2}}} $ 电阻$ {R_{\text{2}}} $ 内部状态变量 $q {\text{-}} \phi$ $\sigma {\text{-}} \phi$ $q {\text{-}} \rho$ 本构方程 $ W\left( {{\phi _{{\text{AB}}}}} \right) = {\alpha _1}{\phi _{{\text{AB}}}} + {\beta _1} $ $C_{\text{m} }\left( { {\phi _{ {\text{AB} } } }} \right) = {\alpha _2}{\phi _{ {\text{AB} } } } + {\beta _2}$ $L{_ {\text{m} }^{ - 1} }\left( { {\rho _{ {\text{AB} } } }} \right) = {\alpha _3}{\rho _{ {\text{AB} } } } + {\beta _3}$ $ {\alpha _x} $值 ${\alpha _{\text{1} } } = \dfrac{ { {R_{\text{1} } } }}{ {10 R_{\text{2} }^{\text{2} }{R_{\text{3} } }{C_{\text{1} } } }}$ ${\alpha _{\text{2} } } = \dfrac{ { {R_{\text{1} } }{C_{\text{2} } } }}{ {10 R_{\text{2} }^{\text{2} }{C_{\text{1} } } }}$ ${\alpha _{\text{3} } } = \dfrac{ { {R_{\text{1} } } }}{ {10 L_{\text{1} }^{\text{2} }{R_{\text{2} } }{C_{\text{1} } } }}$ $ {\beta _x} $值 $ {\beta _{\text{1} } } = - \dfrac{ { {R_{\text{1} } } } }{ { {\text{10} }{R_{\text{2} } }{R_{\text{3} } } } }V_{\text{s} } $ $ {\beta _{\text{2} } } = - \dfrac{ { {R_{\text{1} } }{C_{\text{2} } } } }{ { {\text{10} }{R_{\text{2} } } } }V_{\text{s} } $ ${\beta _{\text{3} } } = - \dfrac{ { {R_{\text{1} } } }}{ { {\text{10} }{L_{\text{1} } }{R_{\text{2} } } }}{V_{\text{s} } }$ -
[1] [2] [3] [4] [5] [6] [7] [8] [9] [10] [11] [12] [13] [14] [15] [16] [17] [18] [19] [20] [21] [22] [23] [24] [25] [26] [27] [28] [29] [30] [31] [32] [33] [34] [35] [36] [37] [38]
计量
- 文章访问数:4888
- PDF下载量:110
- 被引次数:0












下载:







