-
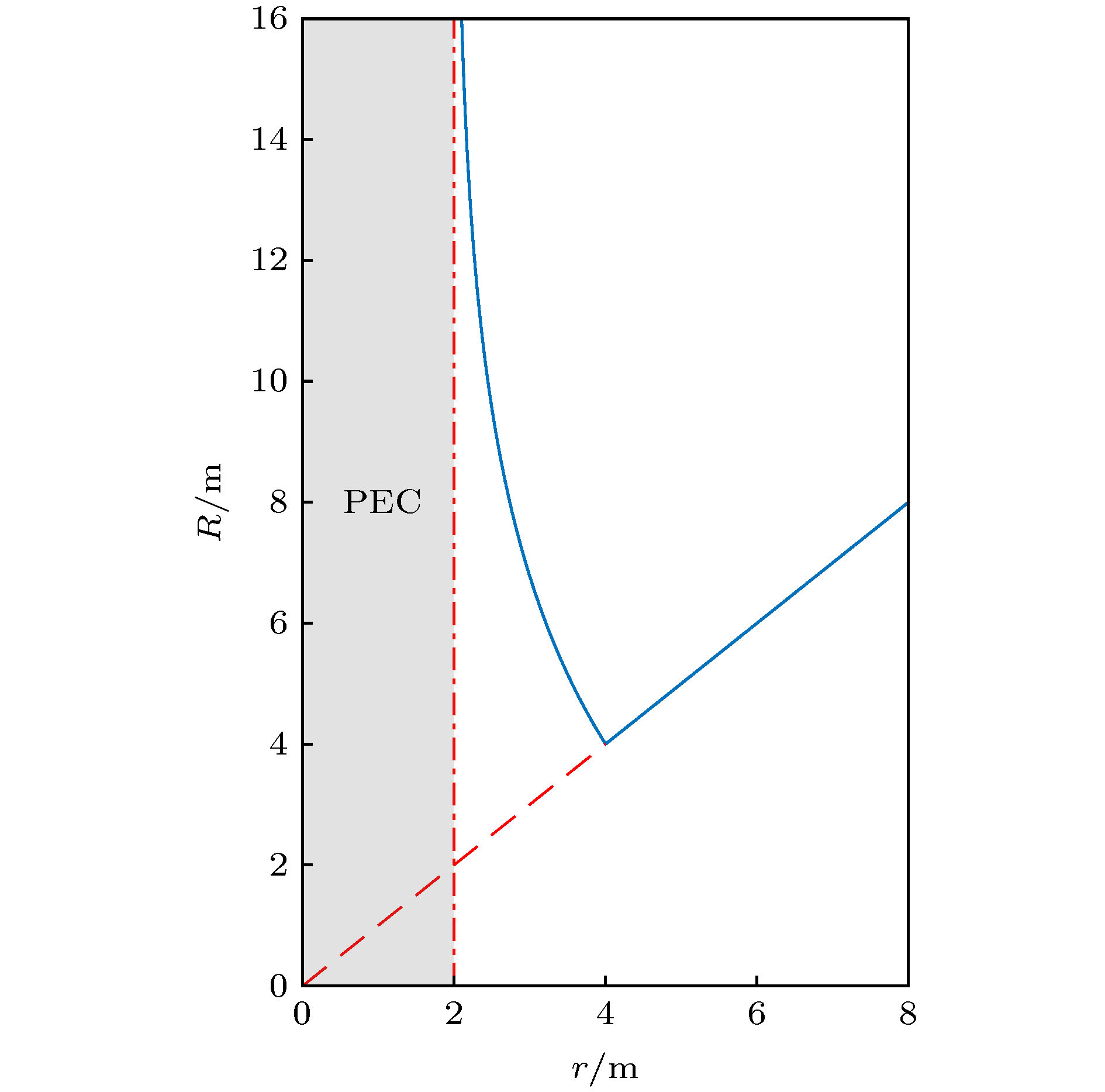
完美匹配层在电磁学仿真中具有关键作用, 它可以用有限空间模拟无限空间, 使得电磁波传播至边界和传播至无限远处无异. 内置完美匹配层具有类似的概念, 一般以柱体或者球体的形式置于物理场内部, 能够匹配边界上的电磁场, 使得电磁波传播在其凸面上如同传播至无限远处一样, 没有任何散射. 平面的吸收体除了完美匹配层, 还可以通过多种方式实现, 如Kramers-Kronig关系、光子晶体、超构材料等. 而内置曲面的吸收体常用到的有传统的完美吸收体、电磁“黑洞”等. 变换光学一直以来不断激发着研究者浓厚的研究兴趣, 因其能够通过坐标变换任意操控电磁波走向, 且具有非常广泛的应用, 也时常被用作设计吸收体的理论工具. 而就本文作者所知, 目前还没有非常有效的方式能够实现内置曲面吸收体的完美吸收、无反射, 且不依赖于入射角度和频率. 本文运用变换光学理论设计了一个内置完美匹配层, 该匹配层的材料参数由一个复平面的径向坐标变换得到. 通过平面波的电场图及二维远场图直观地一一对比分析匹配或不匹配的完美吸收体、电磁“黑洞”和该内置完美匹配层的吸收特性, 发现匹配的完美吸收体吸收效果较好, 电磁“黑洞”具有较大散射, 而内置完美匹配层具有相对最好的吸收效果, 且无后向散射, 可作为吸收内核用于电磁仿真以及相关实验中.The perfectly matched layer plays a key role in electromagnetic simulations, and it makes the infinite space look like a finite space, so that the electromagnetic waves propagating to the boundary seem like their propagations to the infinity. The inner perfectly matched layer has a similar concept, usually in the form of a cylinder or sphere placed inside the physical field. It makes the electromagnetic field matched at the boundary, so that the electromagnetic waves propagate on its convex surface as if they were propagating to an infinite distance, without any scattering. In addition to the perfectly matched layer, planar absorbers can be realized in a variety of ways, such as spatial Kramers-Kronig relations, photonic crystals, metamaterials, etc. On the other hand, the inner cylindrical or spherical absorbers are generally perfect absorbers, electromagnetic “black hole”, etc. Transformation optics always arouse great research interests. For its property of controlling propagation of electromagnetic waves arbitrarily under coordinate mappings, transformation optics has a wide range of applications and has also been used as a theoretical tool for designing absorbers. However, to the authors’ knowledge, there is no effective method to achieve perfect absorption of inner absorbers with no reflections and independence of incident angle or wave frequency. In this paper, transformation optics theory is used to design an inner perfectly matched layer whose material parameters are obtained by a radial coordinate transformation of the complex plane. Through investigating the electromagnetic wave patterns and the two-dimensional far-field diagrams, we intuitively compare and analyse one by one the absorption characteristics of the matched and mismatched perfect absorber, electromagnetic “black hole” and the inner perfectly matched layer. It is found that the matched perfect absorber has better absorption property than mismatched one and electromagnetic “black hole”. In the electromagnetic “black hole” there appear a lot of scatterings. While our inner perfectly matched layer demonstrates the best effectiveness of absorption with no back scattering. It can be used as an absorbing kernel in electromagnetic simulations and relevant experiments.
-
Keywords:
- inner perfectly matched layer/
- transformation optics theory/
- electromagnetic “black hole”/
- absorption characteristics
[1] [2] [3] [4] [5] [6] [7] [8] [9] [10] [11] [12] [13] [14] [15] [16] [17] [18] [19] [20] [21] [22] -
[1] [2] [3] [4] [5] [6] [7] [8] [9] [10] [11] [12] [13] [14] [15] [16] [17] [18] [19] [20] [21] [22]
计量
- 文章访问数:10897
- PDF下载量:361
- 被引次数:0












下载:




