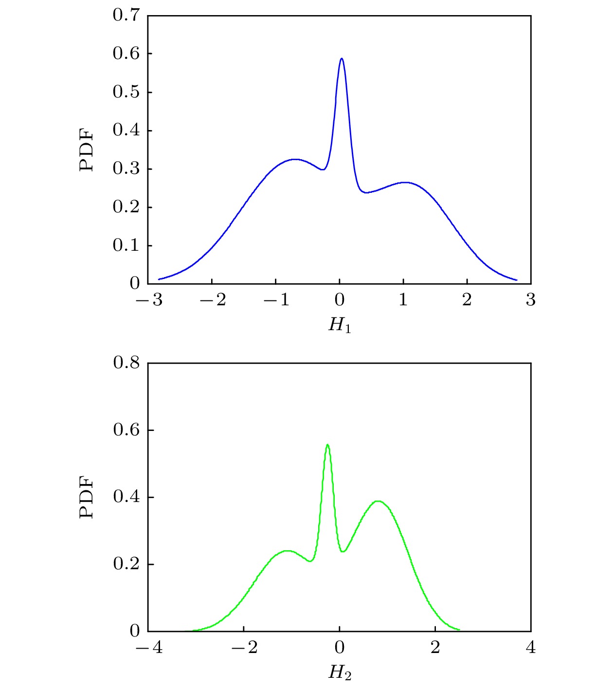
Detonation test is affected by small experimental datasets due to high risk of implementation and the huge cost of sample production and measurement. The major challenges of limited data consist in constructing the probability distribution of physical quantities and application of machine learning. Probability learning on manifold (PLoM) can generate a large number of implementations that are consistent with practical common knowledge, while preserving potential physical mechanism these generated samples. So PLoM is viewed as an efficient tool of tackling small samples. To begin with, experimental data are assumed to be concentrated on an unknown subset of Euclidean space and can be treated as the sampling of random vector to be determined. Meanwhile, experimental problem is solved in the framework of matrix and the scaling transformation is conducted on the datasets of PBX9502 with multi-physics attributes. Then the principal component analysis is utilized to normalize the scaling matrix, and the normalization matrix is labeled as training sets. Moreover, the altered multi-dimensional Gaussian kernel density estimation is utilized for estimating the probability distribution of training set. Furthermore, diffusion map is used to discover and characterize the geometry and structure of dataset. In other words, nonlinear manifold based on the training set is constructed through diffusion map. Specifically, the first eigenvalue and corresponding eigenvector is related to the construction of diffusion basis and diffusion maps. Further, Itô-MCMC sampler is associated with dissipative Hamilton system driven by Wiener process, for which the initial condition is set to be training set, and prior probability is conceived as invariant measure. Störmer-Verlet scheme is used for solving the stochastic dissipative Hamilton equations. Finally, additional realizations of learning dataset are fulfilled through the inversion transformation. The result shows that random number generated from PLoM satisfies the requirements of industrial and high fidelity simulation. The 95% confidence interval of density is included in the range calibrated by Los Alamos National Laboratory. And the value of detonation velocity calibrated by Prof. Chengwei Sun [) p224] also falls into 95% confidence interval of detonation velocity generated by PLoM. It is also deduced from the learning set that density and detonation velocity satisfies the affine transformation. Furthermore, detonation pressure has nonlinear relationship with density. Tiny variation of density can lead to magnificent fluctuation of detonation pressure and detonation velocity. Detonation pressure has the largest discreetness in all the physical quantities through the comparison of variation coefficients of learning set, which coincides with the existing research results. The method used is universal enough and can be extended to other detonation systems.