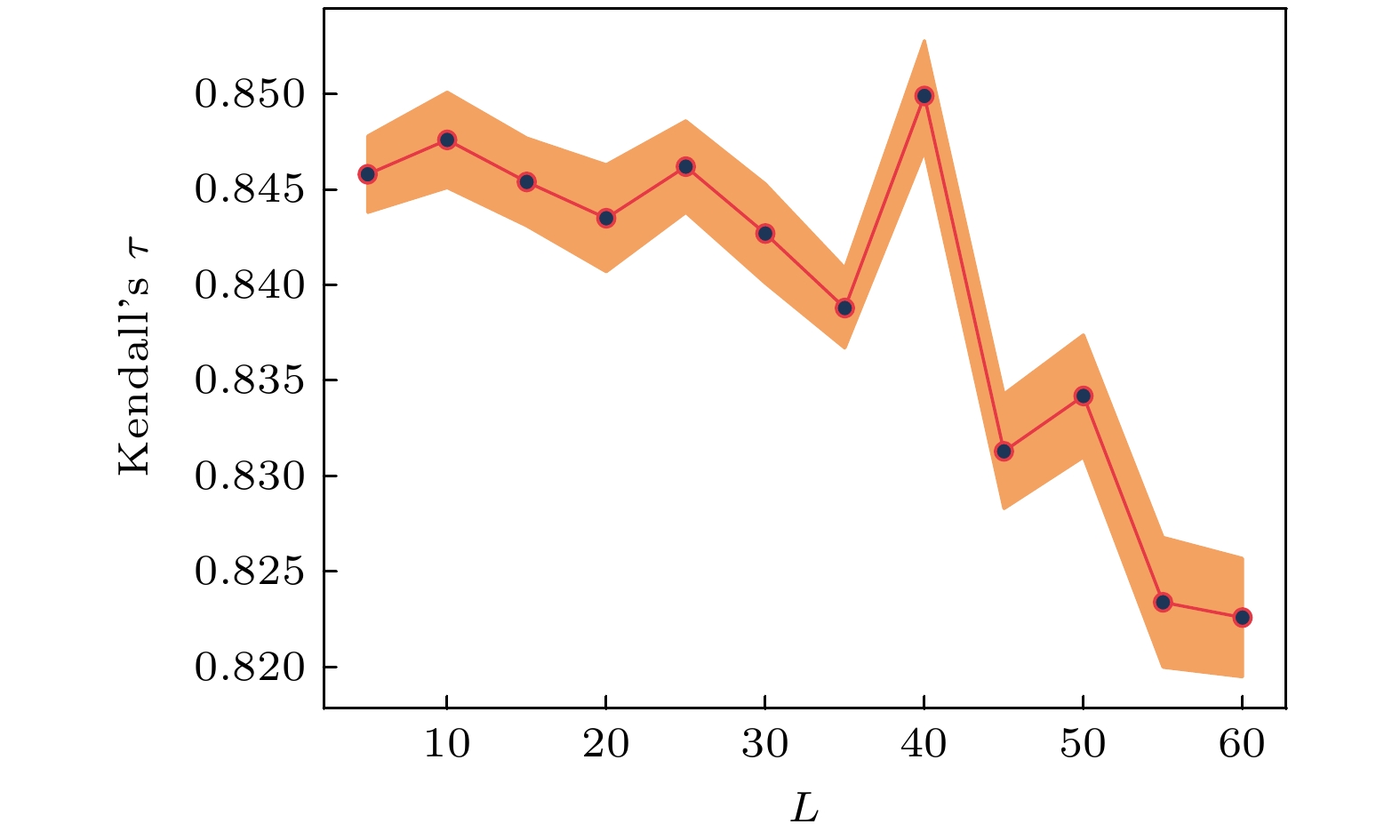
Identifying key nodes in complex networks or evaluating the relative node importance with respect to others by using quantitative methods is a fundamental issue in network science. To address the limitations of existing approaches—namely the subjectivity in assigning weights to importance indicators and the insufficient integration of global and local structural information—this paper proposes an entropy-weighted multi-channel convolutional neural network framework (EMCNN). First, a parameter-free entropy-based weight allocation model is constructed to dynamically assign weights to multiple node importance indicators by computing their entropy values, thereby mitigating the subjectivity inherent in traditional parameter-setting methods and enhancing the objectivity of indicator fusion. Second, global and local structural features are decoupled and reconstructed into separate channels to form multi-channel feature maps, which significantly enhance the representational capacity of the network structure. Third, by leveraging the feature extraction capabilities of convolutional neural networks and the integration power of attention mechanisms, the framework extracts deep representations of nodes from the multi-channel feature maps, while emphasizing key structural information through attention-based weighting, thus enabling more accurate identification and characterization of node importance. To validate the effectiveness of the proposed method, extensive experiments are conducted on nine real-world networks by using the SIR spreading model, thereby assessing performance in terms of correlation, accuracy, and robustness. The Kendall correlation coefficient is used as the primary evaluation metric to measure the consistency between predicted node importance and actual spreading influence. Additionally, experiments are performed on three representative synthetic networks to further test the model’s generalizability. Experimental results demonstrate that EMCNN consistently and effectively evaluates node influence under varying transmission rates, and significantly outperforms mainstream algorithms in both correlation and accuracy. These findings highlight the powerful generalization ability and wide applicability of this method in the identification of key nodes in complex networks.