-
采用CTU + CT (corner transport upwind + constrained transport)算法对磁流体动力学方程组进行求解, 分别对有无磁场控制条件下开尔文-赫姆霍兹(Kelvin-Helmholtz, KH)不稳定性的演化过程进行数值模拟. 数值结果分析了磁场(
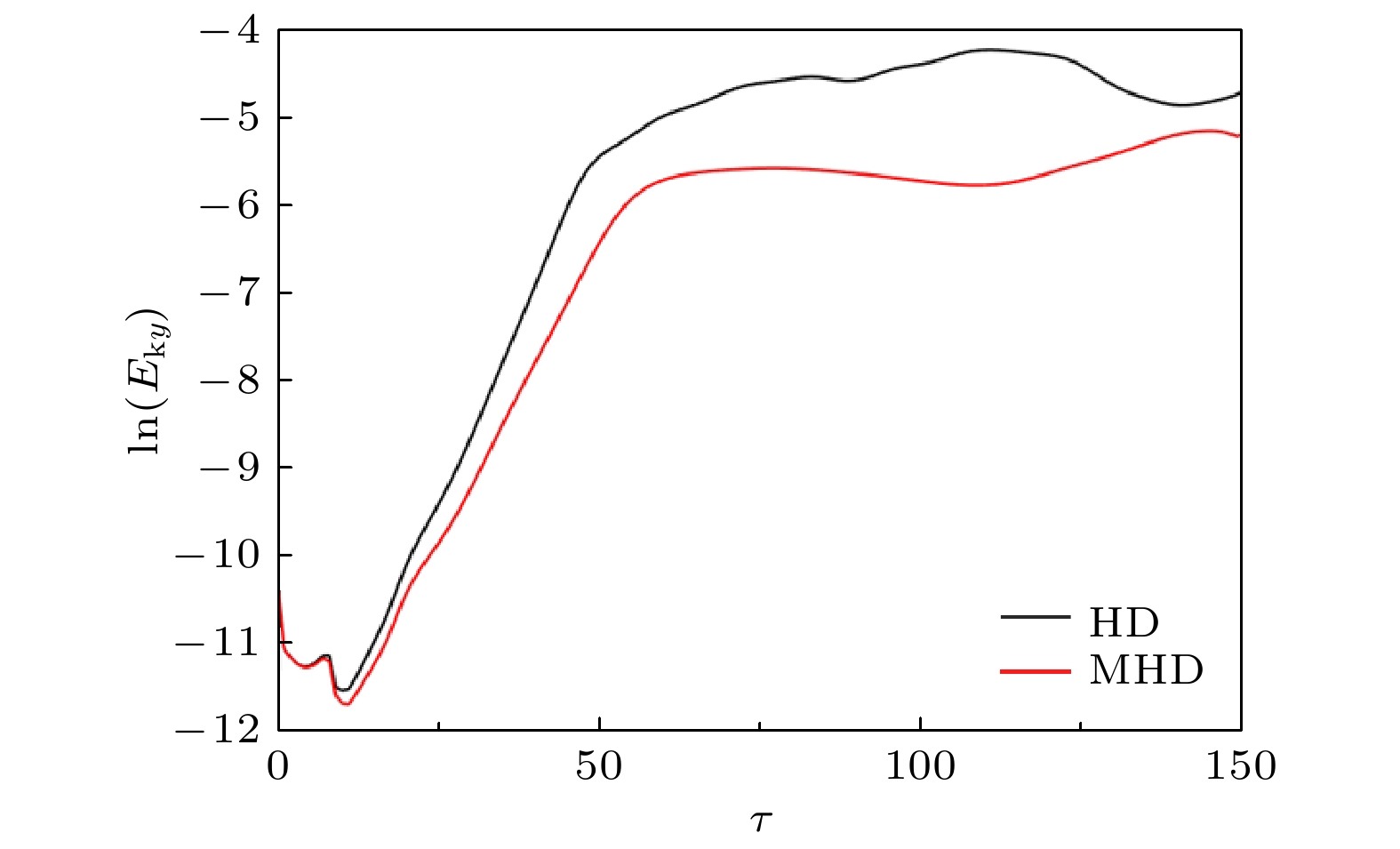
$ {M_{\rm{A}}} = 3.33$ )对混合层流场涡量和压力演化的影响, 并与经典流体力学情况进行对比; 另外, 还从磁压力和磁张力分布情况对磁场抑制KH不稳定性的机理进行分析. 结果表明, 外加磁场对混合层结构的演变产生很大的影响, 其中, 磁压力使涡量在界面处沉积, 而磁张力能够产生一个与涡旋转方向相反的力矩, 从而对大涡结构起到拉伸破坏作用, 最终抑制了涡的卷起. 此外, 当流动发展到一定阶段, 在磁压力、磁张力以及压力场的共同作用下, 界面在曲率最大位置处会发生分离, 最终形成“鱼钩”状涡结构.-
关键词:
- Kelvin-Helmholtz不稳定性/
- 磁压力/
- 磁张力/
- 磁流体
The evolution of the Kelvin-Helmholtz (KH) instability in the presence of classical hydrodynamics and magneto-hydro-dynamics is investigated numerically by using the magneto-hydro-dynamic (MHD) equations. The MHD equations are solved with the corner transport upwind plus constrained transport algorithm that guarantees the divergence-free constraint in the magnetic field. The numerical results are used to analyze the effects of magnetic field (${M_{\rm{A}}} = 3.33$ ) on the vorticity and pressure evolution of mixing layer, and also compared with those in the hydrodynamics situation. Moreover, the mechanism of weakening the effect of magnetic field on the KH instability is revealed from the perspectives of the magnetic pressure and the magnetic tension. The results show that the external magnetic field has a great influence on the flow structure of the mixing layer. Specifically, the magnetic pressure has a major effect in the vorticity deposition on the interface, whereas the magnetic tension generates a torque to counter the scrolling of vortex. As a result, the large vortex structure is stretched and destroyed, and finally restrains the vortex rolling-up. In addition, with the development of mixing layer, the interface will separate at the points of maximum curvature under the joint effect of the magnetic pressure, the magnetic tension and the pressure field, and finally form a fishhook-like vortex structure.[1] [2] [3] [4] [5] [6] [7] [8] [9] [10] [11] [12] [13] [14] [15] [16] [17] [18] [19] [20] [21] [22] [23] [24] [25] [26] [27] [28] -
[1] [2] [3] [4] [5] [6] [7] [8] [9] [10] [11] [12] [13] [14] [15] [16] [17] [18] [19] [20] [21] [22] [23] [24] [25] [26] [27] [28]
计量
- 文章访问数:4609
- PDF下载量:88
- 被引次数:0












下载:














