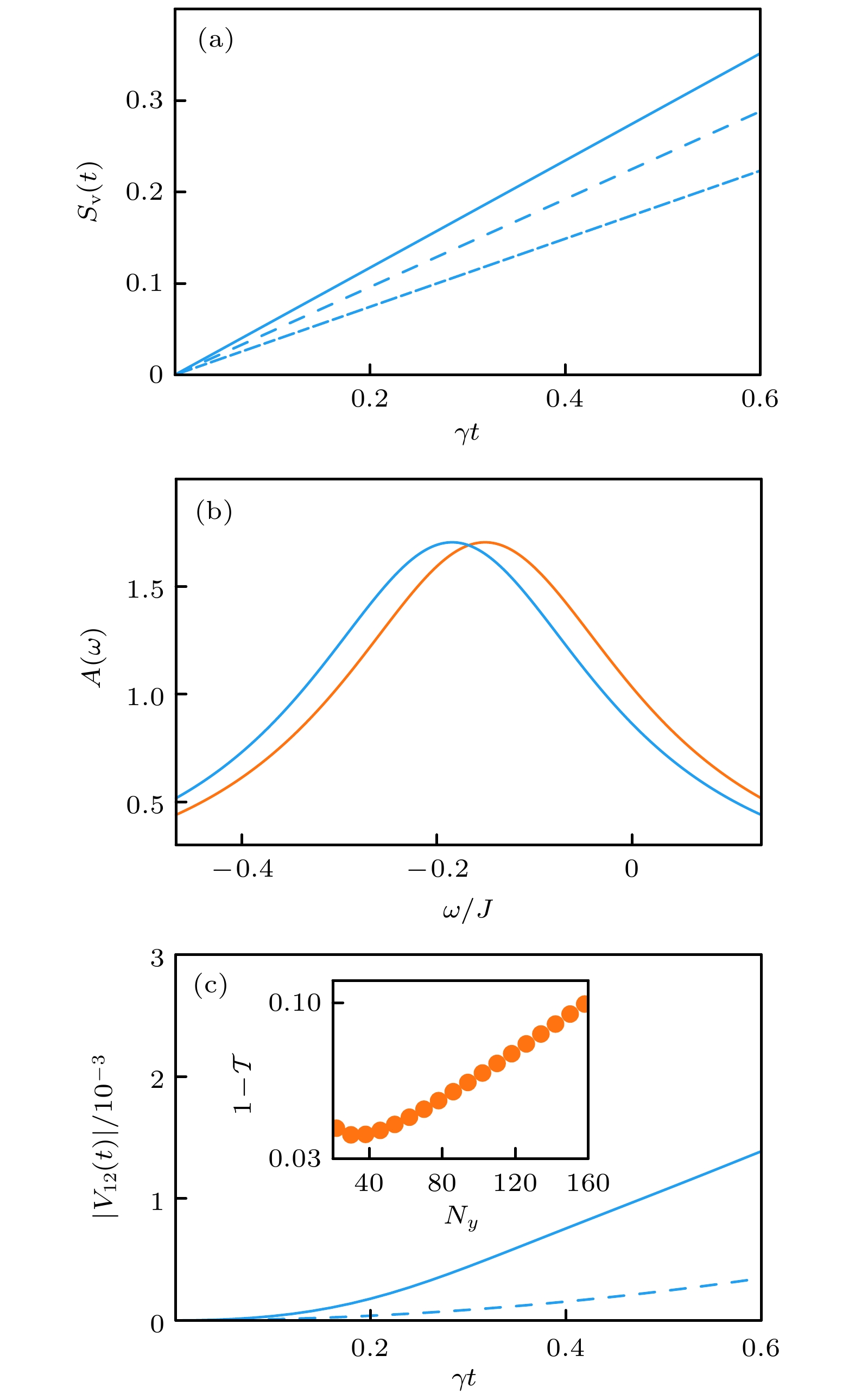
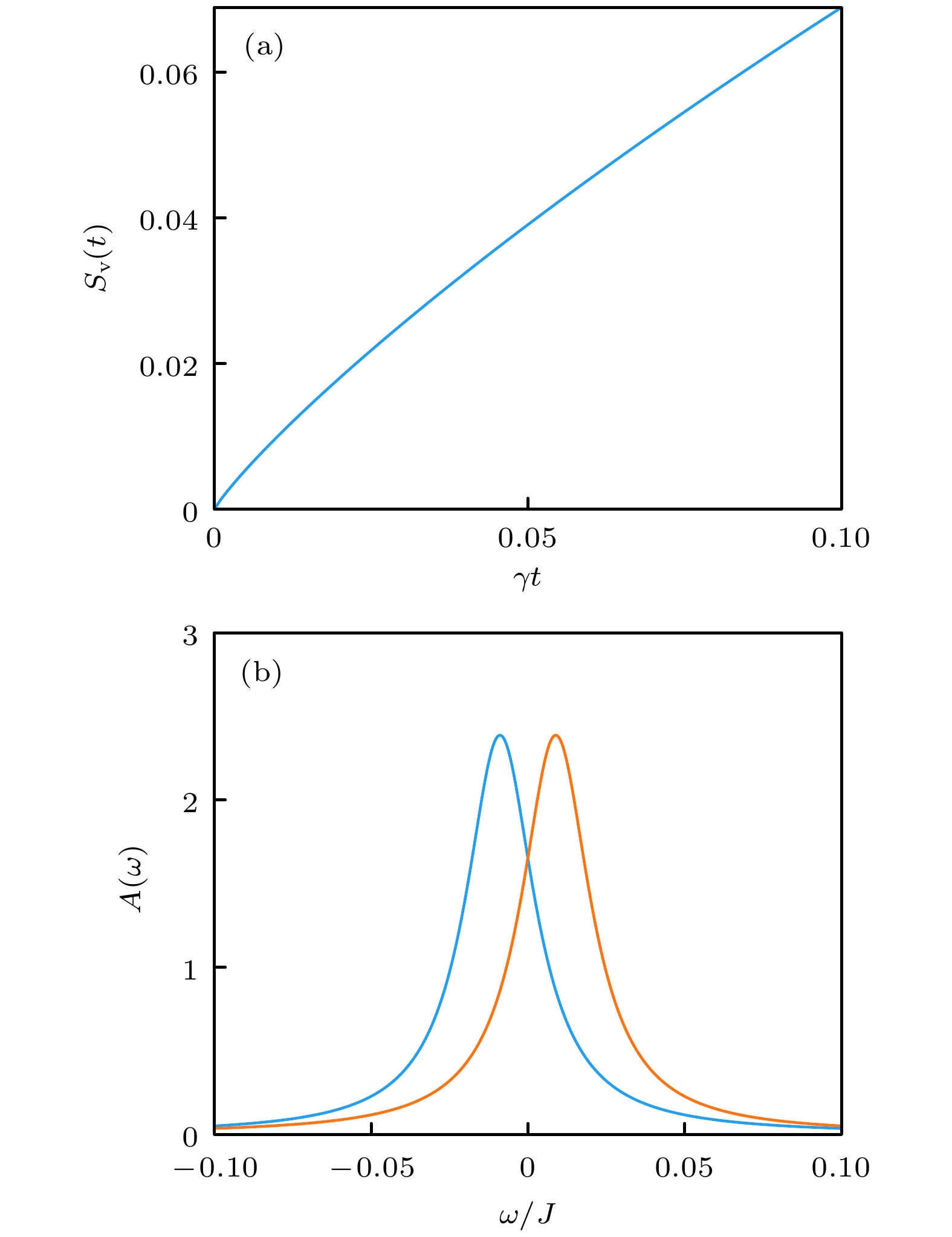
Linear response theory is the theoretical foundation of modern experiments. In particular, it plays a vital role in measuring quantum matters. Its main idea is to take the external probe signal of the physical system as a perturbation and use the correlation function in the unperturbed equilibrium state to depict the response to the observable in system. In recent half century, the linear response theory for the closed quantum system has achieved great success in experiments on quantum matters. In recent years, with the tremendous progress of the precise manipulation of the light-matter interaction, the ultracold atom experiments can precisely control dissipative quantum many-body systems. With the discovery of many novel phenomena, dissipative quantum systems and non-Hermitian physics have attracted extensive attention in theory and experiment. We developed a linear response theory, named non-Hermitian linear response theory, to deal with open quantum systems. This theory takes the non-Hermitian term and quantum noise, which are induced by dissipation, as an external perturbative input, to detect the properties of the quantum system, and relates the time evolution of the observable with the correlation function in the unperturbed state of the system. The non-Hermitian linear response theory provides a new method for distinguishing the exotic quantum phase from the normal phase. The theoretical predictions are highly consistent with the recent experimental results of cold atom systems. This paper will review the non-Hermitian linear response theory and discuss its applications in quantum many-body and time-reversal symmetric quantum systems.