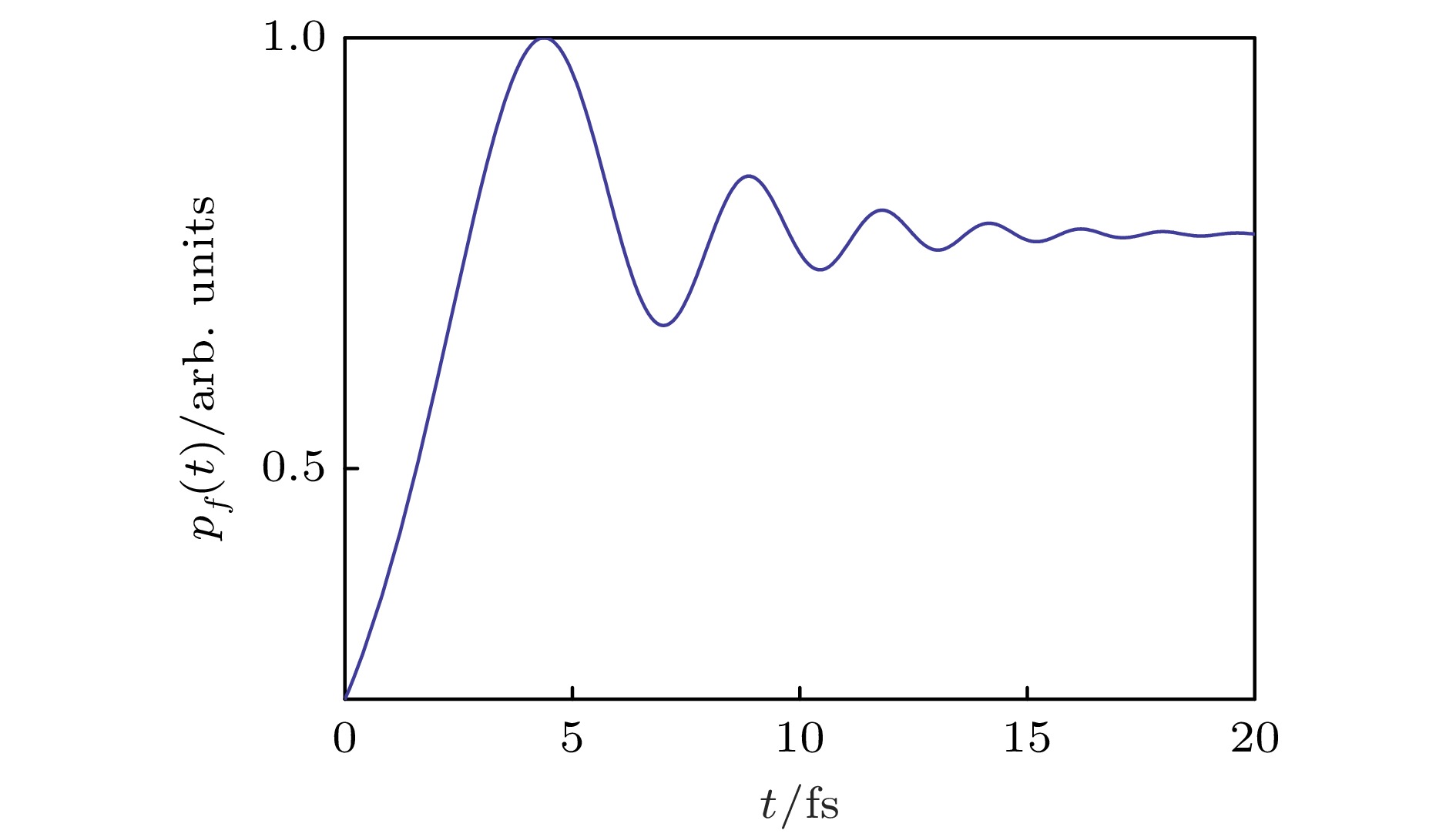
In general cases of strong field excitation, the Stark effect has a significant influence on transient two-photon transitions, and the analytic description of this process is quite challenging. By combining analytical solutions and numerical simulations, the transient two-photon transition processes excited by weak and strong chirped pulses are systematically investigated, showing the important influences of parameters such as light field intensity, chirp factor, and detuning on the time-domain evolution of two-photon transition probabilities. Firstly, an approximate analytical expression is derived for the amplitude of the time-domain two-photon transition probability by using the second-order perturbation theory. This analytical solution indicates that the transient two-photon transition process under weak field excitation is similar to the Fresnel rectangular edge diffraction effect. As the light field intensity increases, the influence of the Stark effect on two-photon transitions also intensifies. Secondly, through a series of approximations, the approximate analytical solutions of the Schrödinger equation under strong field interactions are obtained. The analytical solutions show that the strong field Stark effect induces energy level to split, which disrupts the symmetry of the time-domain two-photon transition probability distribution, and its frequency domain process is similar to the “double-slit interference” effect. The research results indicate that the efficiency of population transfer during strong field excitation is closely related to the light field intensity, while the chirp factor can not only regulate the efficiency and time position of population transfer but also change the oscillation frequency of the population probability in the time domain. This work offers new insights into describing the time-domain evolution of the population probability under strong field excitation and lays a scientific basis for research on two-photon microscopy imaging.