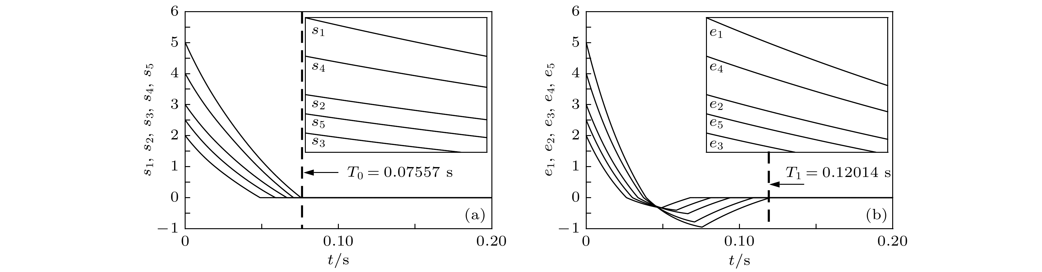
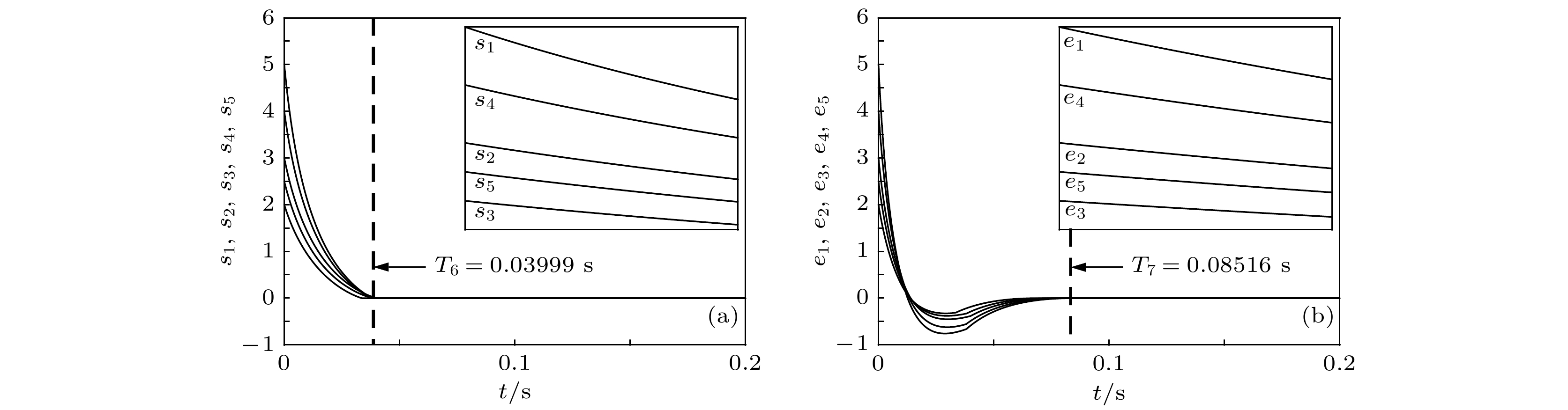
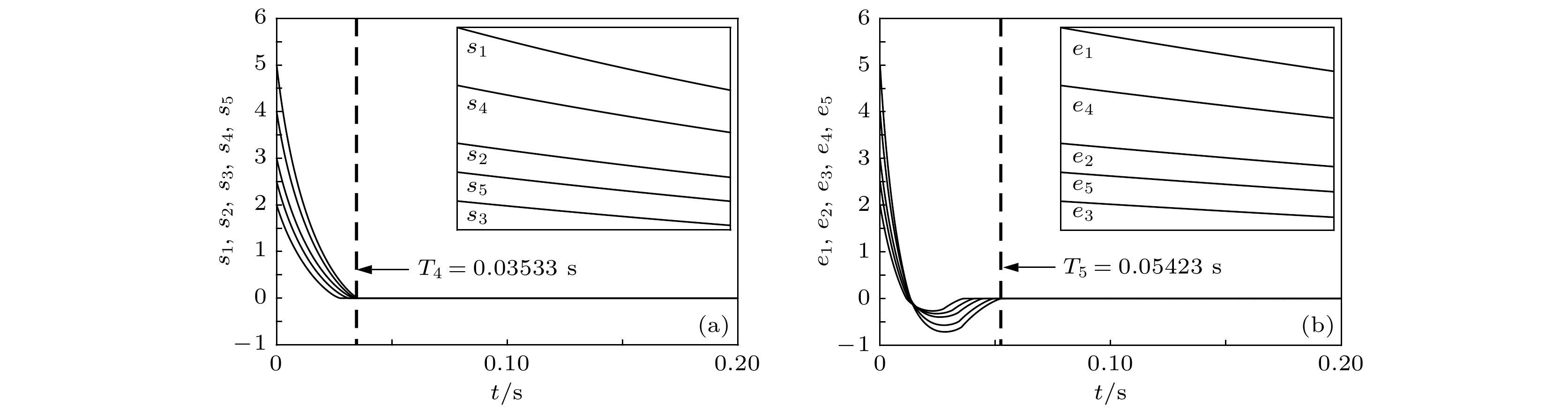
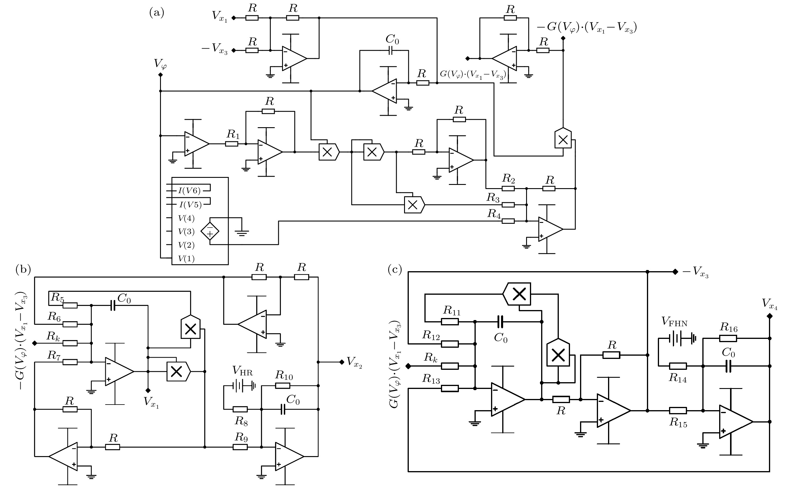
The processing and transmission of biological neural information are realized via firing activities of neurons in different regions of brain. Memristors are regarded as ideal devices for emulating biological synapses because of their nanoscale size, non-volatility and synapse-like plasticity. Hence, investigating firing modes of memristor-coupled heterogeneous neurons is significant. This work focuses on modelling, firing modes and chaos synchronization of a memristor-coupled heterogeneous neuron. First, a novel locally active memristor is proposed, and its frequency characteristics, local activity, and non-volatility are analyzed. Then, the novel locally active memristor is introduced into the two-dimensional HR neuron and the two-dimensional FHN neuron to construct a novel memristor-coupled heterogeneous neuron model. In numerical simulations, by changing the coupling strength, it is found that the model exhibits the periodic spike firing mode, the chaotic spike firing mode, the periodic burst firing mode, and the random burst firing mode. Besides, the dynamic behavior of the novel memristor-coupled heterogeneous neuron can switch between periodic behavior and chaotic behavior by changing the initial state. Finally, based on the Lyapunov stability theory and the predefined-time stability theory, a novel predefined-time synchronization strategy is proposed and used to realize the chaos synchronization of the novel memristor-coupled heterogeneous neuron. The results show that compared with a finite-time synchronization strategy, a fixed-time synchronization strategy and a traditional predefined-time synchronization strategy, the novel predefined-time synchronization strategy has a short actual convergence time. Studying the firing modes and chaotic synchronization of the novel memristor-coupled heterogeneous neuron can help explore the neural functions of the brain and is also important in processing the neural signal and secure communication fields.